
3月24日,国家能源局综合司关于印发《2026年能源行业标准计划立项指南》的通知。
通知旨在落实《中华人民共和国能源法》和《国家标准化发展纲要》,落实全国能源工作会议部署,围绕能源行业管理和产业发展需要,明确2026年能源行业标准立项重点方向和工作要求,持续完善能源行业标准体系,以标准支撑能源强国建设。
在行业标准制修订计划方面,重点立足能源安全和促进能源绿色低碳转型、服务行业管理和发展、促进产业提质增效、提升行业标准国际化水平四个方向。
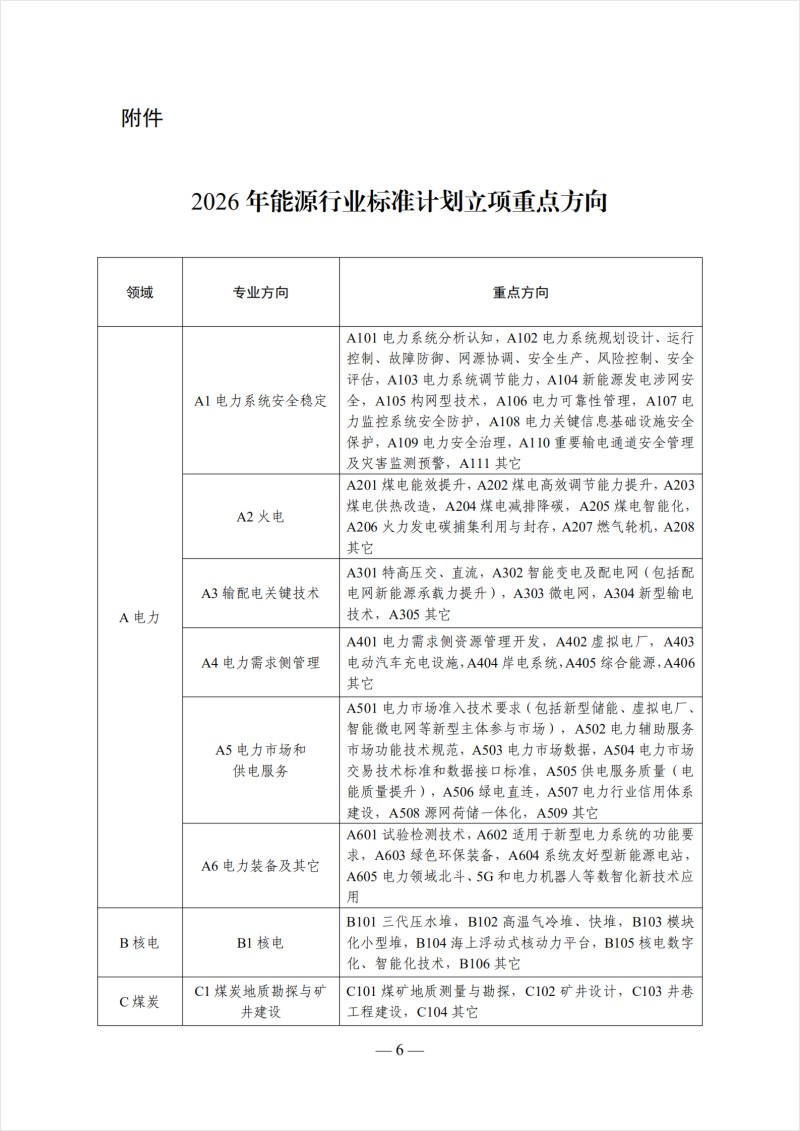
2026年能源行业标准计划主要分为电力,核电,煤炭,油气,新能源和可再生能源,新型储能和氢能,炼油、煤制油气和绿色燃料,能源碳管理和产业创新融合发展等8个领域、29个专业方向。
以下为原文:







